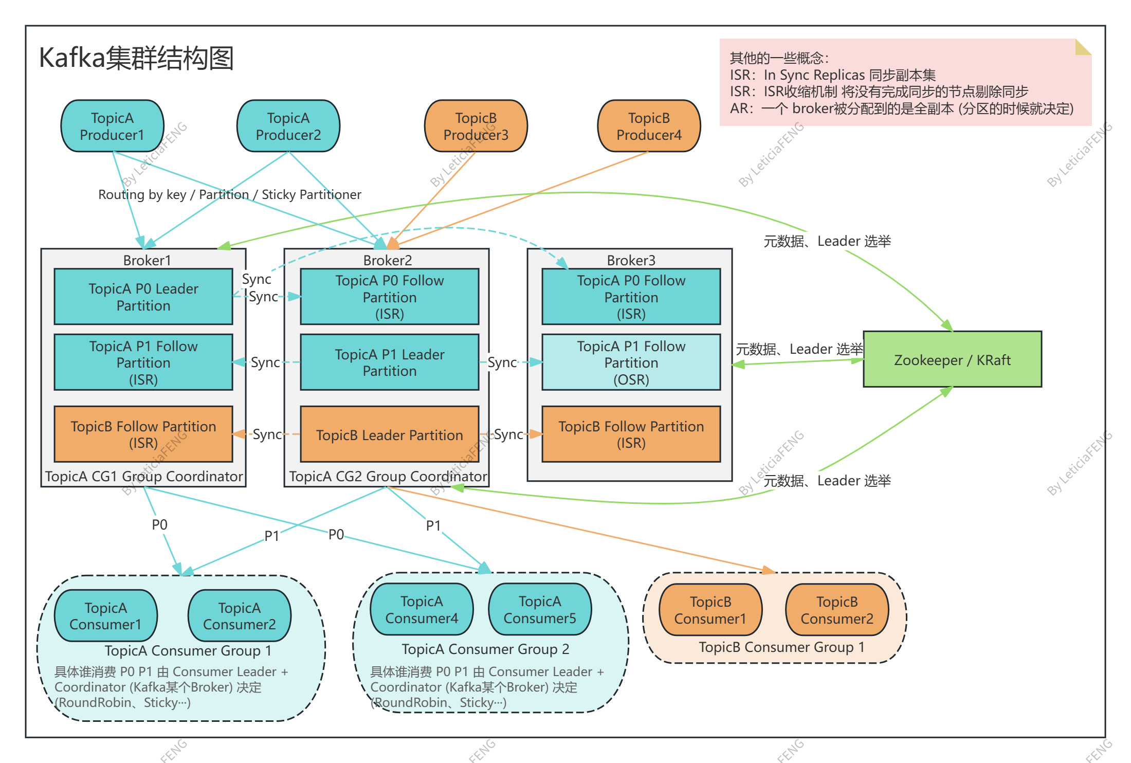
Kafka 核心架构与原理图

Review 时画出来的产物,基本包含了 kafka 集群的结构、KRaft、物理结构、性能优化等相关内容。现在来看也挺完美的,以后有更进一步需求再改。

Kafka集群结构图

Kafka 集群结构

Kafka Raft 原理 & 结构图

Kafka Raft 原理 & 结构图

Kafka 物理存储结构图

Kafka 物理存储结构图

Kafka 性能优化

Kafka性能优化